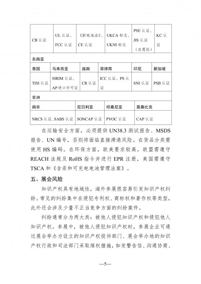
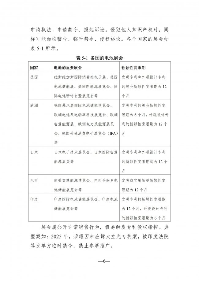
中国储能电池企业凭借完整产业链与成本优势,全球市场份额稳步提升,但海外拓展面临政策、知识产权、技术标准、海关监管等多重合规壁垒,尤其欧美市场的绿色壁垒、专利围剿等成为关键制约。报告聚焦政策、跨境电商平台、海关、展会四大核心风险:政策层面,国内外立法强化产业链本地化控制(如国内管制磷酸铁锂技术出口,欧美通过《通胀削减法案》《新电池法》设本土化比例、碳足迹等要求,新兴市场推本土化采购);跨境电商平台层面,外观设计专利侵权高发,亚马逊、速卖通等平台通过APEX、IPP等机制快速处理投诉,欧盟市场还要求EPR合规,中国卖家因缺乏专利检索易陷入“先下架后申诉”困境;海关层面,出口需满足“基础合规+属地适配”,需通过CB认证及目标国安全标准(如UL、CE认证),并提供UN38.3测试报告等文件;展会层面,各国对展会披露的专利新颖性宽限期规定不同,未提前布局海外申请可能丧失专利权。
面对上述风险,报告强调企业需构建全链条风控体系:针对目标市场政策提前6-12个月启动认证与注册,依托政府及行业组织降低合规成本,探索海外建厂或合资以满足本土化要求;建立电商产品知识产权台账,动态监测竞争对手专利布局;制定展会应急预案并投保侵权责任险。这些措施旨在帮助企业提升国际经营韧性,稳步拓展海外市场。



















