在个人电动出行设备快速迭代的浪潮中,电动平衡车凭借其灵活便捷的特性成为城市短途出行的热门选择。其性能表现不仅取决于机械结构与控制算法,更依赖于一套高效、可靠的功率管理系统。这套系统如同设备的“能量心脏”,直接决定了加速响应速度、续航能力、运行稳定性及产品体积等核心指标。如何在有限空间内实现高功率密度、低损耗、强散热与低成本的多重平衡,成为工程师们面临的关键挑战。

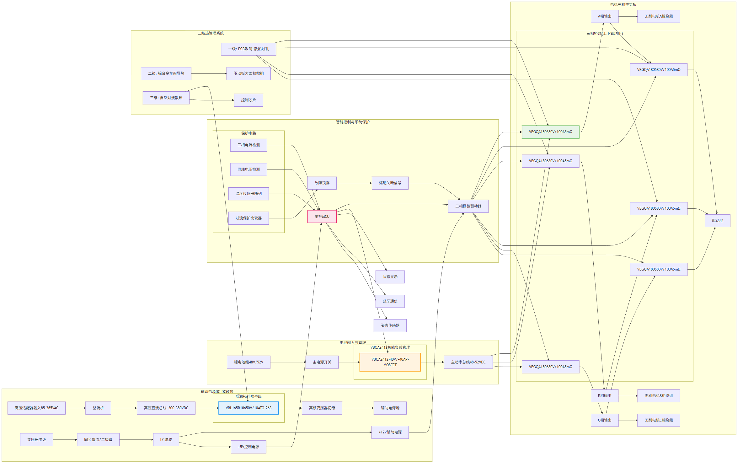
针对这一需求,某功率器件供应商推出了一套针对电动平衡车的优化方案,通过三款关键MOSFET的协同组合,构建起从电池管理到电机驱动的完整功率链路。其中,VBGQA1806作为电机三相逆变桥的主开关,采用80V耐压、100A电流的DFN8封装,其5mΩ的超低导通电阻显著降低了驱动板在高峰值电流下的能量损耗。该器件基于SGT(屏蔽栅沟槽)技术,在实现快速开关特性的同时,将功率密度提升至传统TO-247封装的3倍以上,为紧凑车身设计提供了关键支持。工程师需注意,该器件在应对电机线感生的关断电压尖峰时,需在漏源极并联RC吸收网络或使用TVS进行箝位,并搭配强劲的栅极驱动器以优化开关性能。
在电池输出及负载管理环节,VBQA2412凭借其-40V耐压、-40A连续电流能力及DFN8紧凑封装,成为高侧开关的理想选择。该P沟道MOSFET支持MCU GPIO通过简单电平转换直接控制高侧通断,无需自举电路,简化了系统设计。其12mΩ(4.5V Vgs)和10mΩ(10V Vgs)的低导通电阻,确保了即使在微控制器电压下也能实现高效导通,减少热损耗。当控制感性负载时,需并联续流二极管以防止电压过冲,同时需通过PCB布局优化抑制Vgs振荡。
针对辅助电源DC-DC转换需求,VBL165R10以650V高耐压、10A电流的TO-263封装,为反激、Buck等拓扑结构提供安全屏障。该器件适用于采用高压交流适配器充电或需要高压总线供电的系统,其高耐压特性可覆盖全球通用AC输入(85-265VAC)后的电压波动。在反激拓扑中,需设计合理的RCD箝位或齐纳箝位电路,以限制漏感引起的电压尖峰,确保器件长期可靠性。

该方案通过分级优化策略实现了性能与成本的双重突破。在电机驱动级,VBGQA1806的DFN8封装相比传统TO-247节省超70%的驱动板面积,为电池扩容或产品小型化创造条件;其5mΩ超低导通电阻使导通损耗降低60%以上,直接延长续航里程并降低温升。在电池管理级,VBQA2412以单颗集成方案完成高侧开关功能,相比分立方案节省空间与元件数,同时通过充分降额设计提升系统MTBF(平均无故障时间)。在辅助电源级,VBL165R0在满足安规要求的前提下,通过优化封装与参数设计,实现了性价比的最佳平衡。
这套功率解决方案的精髓在于“精准匹配、协同优化”。工程师可根据具体产品的电池电压平台(如36V、48V、52V)、电机峰值功率、续航要求及整机尺寸限制,灵活调整器件参数与保护电路设计。例如,在电压降额方面,需确保VBGQA1806在电池充满电且再生制动最恶劣情况下的Vds应力低于64V,VBL165R10在最高输入电压下的应力低于520V;在电流降额方面,需根据器件在预计最高结温下的连续电流与脉冲电流能力进行选型,为电机启动、堵转等瞬态大电流留足余量。










