在港口向绿色化、自动化转型的浪潮中,纯电港口岸电补给车凭借其零碳运营优势,成为码头不可或缺的关键装备。这类车辆的车载充电机、DC-DC转换器及电机驱动系统,作为整车能量转换与动力分配的核心枢纽,其性能直接关乎车辆的运行效率与可靠性。其中,功率MOSFET的选型更是重中之重,它决定了系统在高功率、高耐压、强振动及宽温等严苛工况下的表现。

针对岸电补给车的特殊需求,功率MOSFET的选型需遵循一套严谨的逻辑。首先,要确保电压裕量充足。考虑到车辆高压电池系统(300V-750V)及辅助电源(12V/24V)的电压范围,额定耐压必须预留足够裕量,以应对操作过电压及浪涌冲击。例如,600V母线应优先选用耐压≥750V的器件。其次,低损耗与散热需兼顾。低Rds(on)可降低大电流下的传导损耗,而封装热阻则影响器件在频繁启停与持续作业下的温升,二者需平衡考虑。再者,封装坚固性与散热平衡也不容忽视。主功率回路应选用TO-220F、TO-263等坚固封装,便于安装散热器;辅助与控制回路则可选用小型化封装,以节省空间。最后,工业级可靠性是必备条件。器件需满足宽结温范围、高抗振动与冲击能力,以适应港口高温、高湿、多尘的恶劣环境。
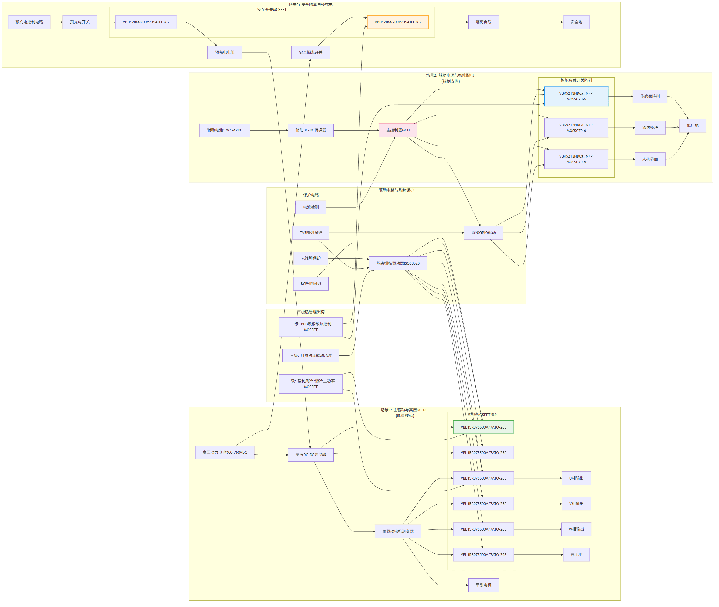
从系统功能角度来看,岸电补给车的功率MOSFET选型可分为三大核心场景。主驱动与高压DC-DC转换作为能量核心,需选用超高耐压、大电流能力的器件;辅助电源与低压负载管理作为控制支撑,则需高集成度与低功耗的器件;关键安全与保护开关作为安全冗余,则需快速响应与高可靠性的器件。这种分类选型方式,可实现器件与系统需求的精准匹配。
以VBK5213N为例,这款采用Trench技术的功率MOSFET,在200V耐压下实现了极低的Rds(on)(10V驱动时仅50mΩ),连续电流能力高达35A。其TO-262封装在保证散热能力的同时,还提供了电气绝缘,提升了系统安全性。这些特性使其非常适合作为主接触器之外的预充电电阻旁路开关或高压分配箱内的固态隔离开关。在预充电回路中,它可长期闭合工作,导通损耗极低;快速开关特性则便于实现主动预充电控制与故障快速切断。不过,用于预充电回路时需评估其承受的浪涌电流;作为安全开关则需配合快速熔断器及电压/电流检测电路,构成多重保护。
在系统级设计实施方面,驱动电路设计需匹配高压与集成需求。不同型号的功率MOSFET,其驱动电路设计也各有差异。例如,VBL15R07S必须配套隔离栅极驱动器,提供足够的驱动电流并具备去饱和保护功能;VBK5213N可由MCU直接驱动,但为优化开关速度,可在栅极串联小电阻;VBN1206N的驱动电路则需考虑其应用位置,高侧应用需采用自举电路或隔离驱动。热管理设计方面,需分级强化散热。核心发热器件如VBL15R07S,必须安装在独立的散热器上,并采用导热硅脂确保良好接触;VBK5213N可依靠PCB敷铜散热;VBN1206N则根据实际电流决定散热方式。整车电气柜需保证良好通风,优先采用强制风冷。

在EMC与可靠性保障方面,也需采取一系列措施。对于EMC抑制,可在高压桥臂的直流母线上并联薄膜电容,开关管两端并联RC吸收网络;所有功率回路遵循最小化环路面积原则,高低压信号线严格隔离;整车电源输入端设置二级EMI滤波器。对于可靠性防护,则需进行降额设计,高压器件工作电压按额定80%降额使用,电流按结温125℃下的额定值进行降额;同时,还需设置过流/短路保护、浪涌与静电防护等措施,确保系统稳定运行。
这一场景化的功率MOSFET选型方案,通过聚焦高压动力、低压控制及安全隔离三大核心场景,结合港口特殊工况,为纯电港口岸电补给车的电气平台开发提供了明确的技术路径。它不仅提升了系统的可靠性与寿命,还提高了系统效率与功率密度,增强了整车电气安全性。随着技术的不断进步,未来还可探索碳化硅(SiC)MOSFET在超高压、超高频领域的应用,以打造下一代更高效率、更高功率密度的港口电动装备。














